9月5日12时52分,四川甘孜州泸定县发生6.8级地震,截至5日20时30分,地震已造成46人死亡、16人失联、50余人受伤。截至6日凌晨,甘孜州、雅安市共临时避险转移安置5万余人。

图片四川甘孜州泸定县磨西镇受灾群众临时安置点。新华社记者 沈伯韩 摄
国家地震应急响应级别提升至二级
国务院抗震救灾指挥部工作组紧急赴四川
应急管理部主要负责人5日连夜率由中央宣传部、工业和信息化部、公安部、自然资源部、住房和城乡建设部、交通运输部、国家卫生健康委员会、应急管理部等部门组成的国务院抗震救灾指挥部工作组,赴震区指导支持四川抗震救灾工作。
鉴于灾情严重,国务院抗震救灾指挥部办公室、应急管理部将国家地震应急响应级别提升至二级。国家减灾委、应急管理部将国家救灾应急响应级别提升至Ⅲ级。
已转移安置5万余人
截至6日凌晨,甘孜州(主要是泸定县)、雅安市(主要是石棉县)共临时避险转移安置5万余人。

图片四川甘孜州泸定县磨西镇的受灾群众临时安置点。新华社记者 沈伯韩 摄
在前期向甘孜州前置救灾物资5.1万件基础上,再次申请调配中央、省级救灾帐篷3400顶、棉被12000床、折叠床12000张支援灾区,应急管理部、财政部紧急预拨抗震救灾资金5000万元,省财政紧急向甘孜州专调资金5000万元。
救援人员连夜转移救治地震伤员
地震发生后,四川消防立即启动应急救援工作,调派救援力量赶赴震中开展救援。消防救援人员陆续抵达受灾乡镇后,立即进村入户,积极开展灾情排查和人员搜救工作。

在磨西镇海螺沟,甘孜特警突击救援小组发现一名男子被压在垮塌的房子下面。由于通道狭窄,挖掘机等救援机具无法到达,救援人员徒手刨土,成功将男子解救出来。
地震造成多处电力设施受损,抢修加紧进行中
国网四川电力数据显示,地震共计造成500千伏石棉变电站3台主变漏油,5座110千伏变电站、4座35千伏变电站停运,1条500千伏线路、5条110千伏线路跳闸,9条35千伏线路停运、46条10千伏线路停运,43158户用户用电受到影响。
5日18时20分,泸定县磨西镇临时安置点亮起震后第一盏灯。18时50分,石棉县新民乡前线指挥部点亮震区第一盏灯。
经过电力部门紧急抢修,截至6日6时,已恢复2座110千伏变电站、2座35千伏变电站、1条500千伏线路、3条110千伏线路、2条35千伏线路、27条10千伏线路。21922户恢复供电。
国网四川电力紧急调配电力抢修人员1535人、抢修车辆401台,应急发电车12台,应急发电机182台,应急照明灯103台,积极开展抢修复电工作。5日夜,5个救灾指挥部和8个灾后群众安置点临时供电已经接通。
“大型高空全网应急通信无人机” 驰援震中
地震发生后,四川省通信管理局和应急管理厅紧急调度“大型高空全网应急通信无人机” 飞赴受灾区域,执行灾情广域巡查并实施公众通信覆盖任务,抢险救灾指挥和受灾群众手机通信陆续恢复,截至5日晚20时共计5600名用户接入空中基站通信网络,并第一时间收到了提醒短信。
泸定地震已记录到3.0级及以上余震10次
截至6日7时0分,共记录到3.0级及以上余震10次,其中6.0-6.9级地震0次,5.0-5.9级地震0次,4.0-4.9级地震1次,3.0-3.9级地震9次,目前最大余震4.2级。
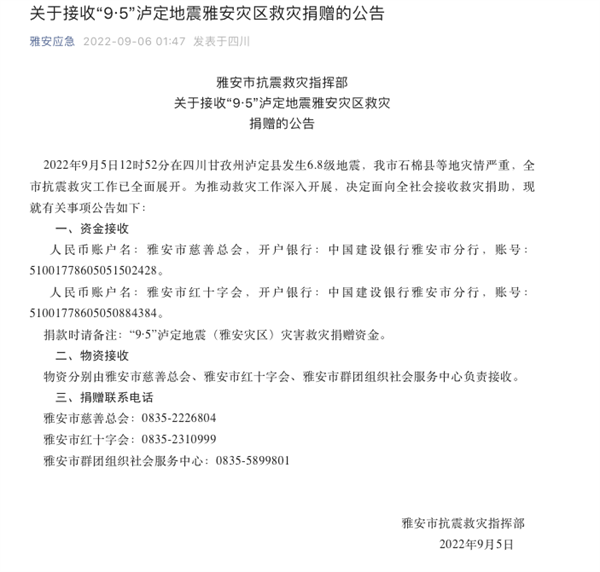
四川雅安:面向社会接受抗灾捐赠
四川雅安市石棉县等地灾情严重,决定面向全社会接收救灾捐助:
